起因
咱就是说每天早上真的忙得人仰马翻!我这当爹的时间紧巴巴的,还得给宝贝女儿穿衣穿袜子。一打开袜橱,那场面,袜子堆得像小山,五颜六色、长长短短,乱成一团,想找一双配对的袜子,简直比登天还难。我急得直跺脚,女儿还在旁边催。都帮我忙笑了,笑着笑着,我突然想:“做个游戏吧!这不就是天然的游戏场景吗?”

说干就干
正好上一个游戏的开发已经告一段落了,之后的工作就是bug修复和功能微调等。所以正在筹划下一个游戏的开发,所以顺理成章的把这个构思纳入了开发计划中。
作为一个程序员,游戏策划这方面真的很吃力,光靠我自己憋点子,根本无法把脑袋里那些零散的想法串起来。所以我也打算蹭一波DeepSeek的热度。

大家都知道 DeepSeek R1 是推理模型,与其他 AI 不同,它通过深度思考模拟人类在解决复杂问题时的思维路径 。在面对各种开放性问题时,DeepSeek 不只是简单地匹配数据,而是能从多个维度剖析问题。
所以我们需要给DeepSeek进行引导式提问,让他通过思考链来帮助我们分析需求,做出决策。首先,要将自己的需求告诉DeepSeek,先输出核心玩法,然后再在核心玩法的基础上进行改进。

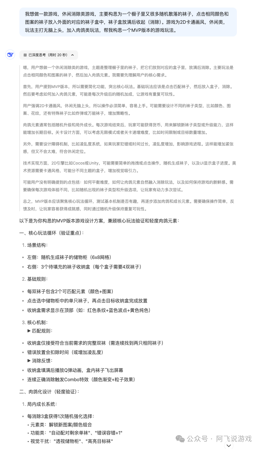
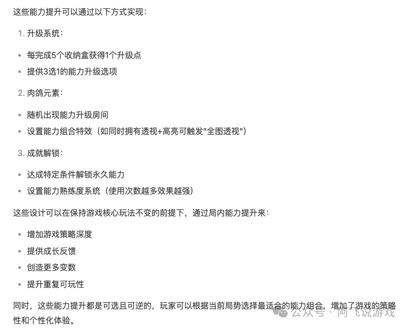
DeepSeek直接帮我生成了核心玩法、成长系统、难度曲线、美术风格等关键设计,总体上符合我的设想,但是有些方面需要改进和明确。所以我继续引导:

还有肉鸽类玩法的融合,这个需求其实有点超纲,但是我还想难为难为Deepseek:


大概一上午的时间,我基本上就把核心玩法敲定了。Deekseep不仅帮我梳理了核心玩法,还能根据我给的关键词提出一些意想不到的建议。就像是有个专业的策划在我旁边提醒我:“这个地方可以再调整一下”,“这个系统设计可以更有趣点”。它甚至能自动生成一个完整的游戏策划案!
目前进度
现在已经进入开发阶段了。至于代码部分,之前写代码都是手动敲敲打打。现在使用 AI 辅助编写代码,速度提升了不止一倍。

目前市面上编码体验最好的肯定是Cursor,但是收费有点小贵,所以我用的是Trae。Trae 是字节跳动今年刚发布的一款面向专业开发者的 AI 编程工具,几乎就是Cursor的平替版本。不是Cursor用不起,而是Trae更有性价比。
然后,关于美术,我虽然不是专业的美术,但也是具备“熟练PS的打开与关闭”技能的,再加上一些AI生图,勉强能做一些简单的2D 卡通贴图和道具。先用免费的豆包或者百度生成一些基础素材,然后再用PS或者Ai进行修改和优化,感觉既能保持个人风格,又能加速生产过程。真是懒人福音啊。
目前游戏效果是这样的,可以生成袜子,拖动袜子到盒子里匹配后消除。完整功能还在开发中。

其实,游戏的方案其实还在持续改进中。我现在的计划是先做个大框架,然后不断根据测试反馈和大家的建议来调整。说真的,我自己也很期待看看它如何最终呈现。如果你有任何想法或者觉得哪儿可以更好,欢迎随时给我留言!反正这一路上,大家的意见对我来说都非常重要。
所以呀,如果你也有兴趣,关注我后面的更新吧!我会定期分享开发进度,介绍新玩法,甚至可能会邀请你们参与测试,提前体验一下。