AI 摘要
>> 文章介绍了作者的小游戏《砖块世界》上架微信小游戏的整个流程,并提到了备案、认证等关键步骤。文章还提醒开发者注意一些细节问题,例如类目选择和资质审核的重要性。
我的小游戏上线了
🕹️最近我的砖块世界上架了,前前后后也折腾了几个月,中间也走了一些弯路。今天我就来说说小游戏上架的过程,希望对想要做微信小游戏的兄弟们有些帮助吧。

备案流程
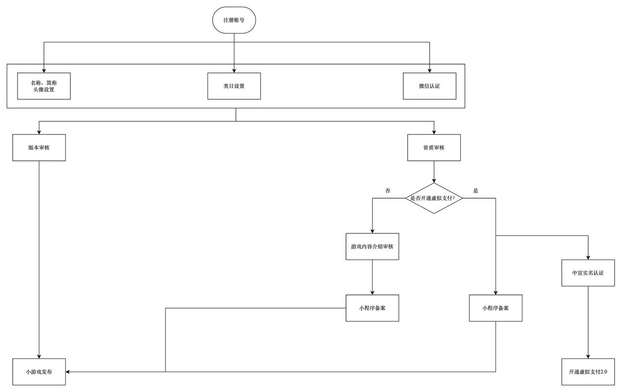
1️⃣首先得注册账号,很简单,按照表格填写账号、密码、主体信息等等。
2️⃣接下来是名称、简称和图标设置。名称和简称有规范要求,正常情况设好就生效,注意避免一些保护词;你想要的名称可能被占用了,要么换一个,要么走投诉流程。
3️⃣类目设置。一定要选择跟自己游戏内容相符的类型,否则会不通过。需要注意二级游戏类目一旦确定,游戏发布后就改不了,所以得谨慎选择。
4️⃣微信认证这步,个人主体认证费30,企业主体认证300。貌似个人主体不认证也行,反正我认证了[破涕为笑]。
5️⃣虚拟支付:这个需要游戏版号,我没有,所以不用管。如果你有的话,按引导提供资料就行了。
6️⃣资质审核是关键环节。选择三级服务类目,不申请支付资质。需要提交一个游戏自审自查报告,这个需要注意,按照模板要求写,打印出来,然后手写签名+按手印,否则可能不通过。
7️⃣小游戏备案,就是签署一个《代备案授权书》,让平台帮你备案。这一步时间会比较长,我比较倒霉,等了起码1个月[捂脸]。
8️⃣小程序备案,这一步就是工信部ICP备案,填写个人信息和小游戏信息。然后继续等……,审核通过的话,你会收到工信部的短信。
整个流程图大致是这样的:
注意事项
⚠️注意,你可以提前把你的代码提交审核,等到备案成功后,就可以直接发布了。 还有一个是,中宣部实名认证系统,这个也是企业主体接入的,个人不用管。
💡以上是我小游戏发布的整个过程了,毕竟第一次申请,有些地方确实踩坑了,前后差不多用了2个多月时间。 不过就当积累经验了,后来做的一个小程序,很快就上线了。